Open Collectors Network
Open Collectors Network is a unique new platform that specializes in one of the Ethereal based tokens. On the platform, users will be able to customize, create, trade, own and interact with unique token on the open market. I really like the idea of this new platform, and think that it will appeal to a wide audience. People always want something unique, and this platform allows it to use the latest technology in blockchain. There are many potential uses for this new platform
There are several key goals of the Open Collectors Network. They aim to be very open and provide compatibility with existing tokens. They use the new Ethereal ERC721 standard for their token. The platform is decentralized and utilizes everything that accompanies this technology. It is also very important that the platform is easy to use with an easy-to-use interface. Complete ownership is the ultimate goal. Each unique item will be stored in the user's wallet, and they are the only ones who will control it and its private key. This platform allows anyone to create unique items. Steps in place to prevent duplicate items created. Because tokens are created by anyone, the platform has algorithms in place to help spam prevention in the marketplace. This is an important aspect of the platform for general use. Interaction with existing items is another goal. Rules can be specified to allow fixes on items. Finally, one of the most important aspects of the platform is the ability to exchange and sell goods.

The advantages of tokens are not the same.
Tokens, unlike money, are interchangeable and unequal. For example, rubles: bills of the same value can be exchanged, ie no distinction of the available sapok types, each ruble is equivalent to another. The money given gives the right to purchase any item for a fee. Examples of unequal documents are concert tickets. All tickets to the same event, but first class tickets are the most expensive, and the longest line is the cheapest, every ticket entitles you to sit only at the specified place. On the Open Collectors platform, you can create personal tokens to own certain products or for specific rights. For a better understanding, let's compare the krippie of a value different from the coupon for a product issued in Soviet times. If you have a ticket for meat, then in store you can get only meat on it, if tea coupon is tea only, if vodka is just vodka. This distinguishes the default token of ERC721 standard from standard replacement ERC20 benchmarks. Token values can increase, opportunities available on the platform allow them to be exchanged for other currencies, auctioned or sold directly to other interested sellers. Smart Contract The etereum system and decentralized block system provide system transparency, traceability and protection against termination. auction or sell directly to other interested sellers.Smart Contract The etereum system and decentralized block system provide system transparency, traceability and protection against termination. auction or sell directly to other interested sellers. Smart Contract The etereum system and decentralized block system provide system transparency, traceability and protection against termination.
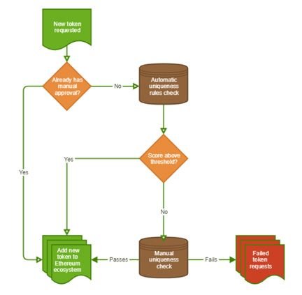
Implementation of Open Collectors Network
Here are examples of possible platform usage:
tokenisasi personal value, product, discovery by individuals or groups.
merisasi the contents of virtual objects (games, coins for use in games, etc.)
absorbing digital information (eg photos, books, music, etc. by the author)
prominent game platforms (for example: card games, in-game collection items)
tenogenisasi valuable objects of virtual reality
sales of products with copyright (brand name, logo, etc.)
ESTO and Crowdsdale (sales)
The EOSTO Token is a utility of the Open Collectors platform, which is required for users to take any action, and get discounts, awards, participation in voting on the platform, etc.
Token Name: ECTO
Standard token: ERC721
Total cap (total): 150,000,000 ECTO
Soft cap (minimum target): 3000 ETH
Hard cap (maximum cost): 15,000 ET
Date crowdsdale: tentative in early April 2018.
Price: 0.00015-0.00016 ETH
1 week: 1ETH = 6600 ECTO;
2 weeks-1ETH = 6300 ECTO;
3 weeks-1ETH = 6180 ECTO
4 weeks-1ETH = 6000 ECTO
Payment: ETH
Minimum investment: 0.1 ETH
Forbidden countries: Canada, China, Taiwan, USA.
Roadmap
Team
Dan Andrei Singeorzan - Co-founder & Developer
Ion Cosmin Grigore - Pendiri & Pengembang
Grant Tiller - Manajer Produk
Stefan Mihai Stanescu - Penasihat Hukum
Daniel Taivan - Test Lead
Florin Stefan - Eksekutif Ekspansi & Pemasaran
Cristian Cotarcea - Spesialis Pemasaran Digital
Iulian-Andrei Popescu - Pengembang Senior
Florentina-Marina Grigore - Pengembang
Spasenie Alexandru - Pengembang Android
Advisor
Cristian Tamas
Mike Boutwel
Sabin Girlea
Dylan Senter
Simon Cocking
Reinhard Brongers
Alexandru Savulescu
Laura Toma
For more details please check the following links:
Website https://opencollectors.network/
Telegram https://t.me/opencollectorsnetwork
Bitcointalk https://bitcointalk.org/index.php?topic=2881612
My Bitcointalk profile link: https://bitcointalk.org/index.php?action=profile;u=1918394
ETH: 0xaFC679B994e0aa396611c8B66260579EB95e192B



Komentar
Posting Komentar